学院动态

我院获批教育部产学合作协同育人项目1项

发布者:admin 发布时间:2021-12-17 浏览次数:2573


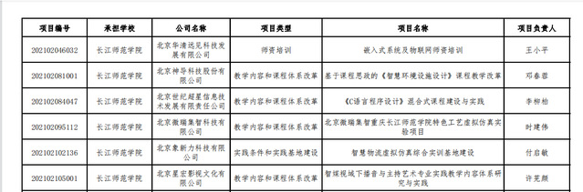
   近日,教育部高等教育司公布了2021第二批产学合作协同育人项目立项名单,我院播音与主持艺术系系主任许芫颜主持的《智媒视域下播音与主持艺术专业实践教学内容体系研究与实践》获批立项。